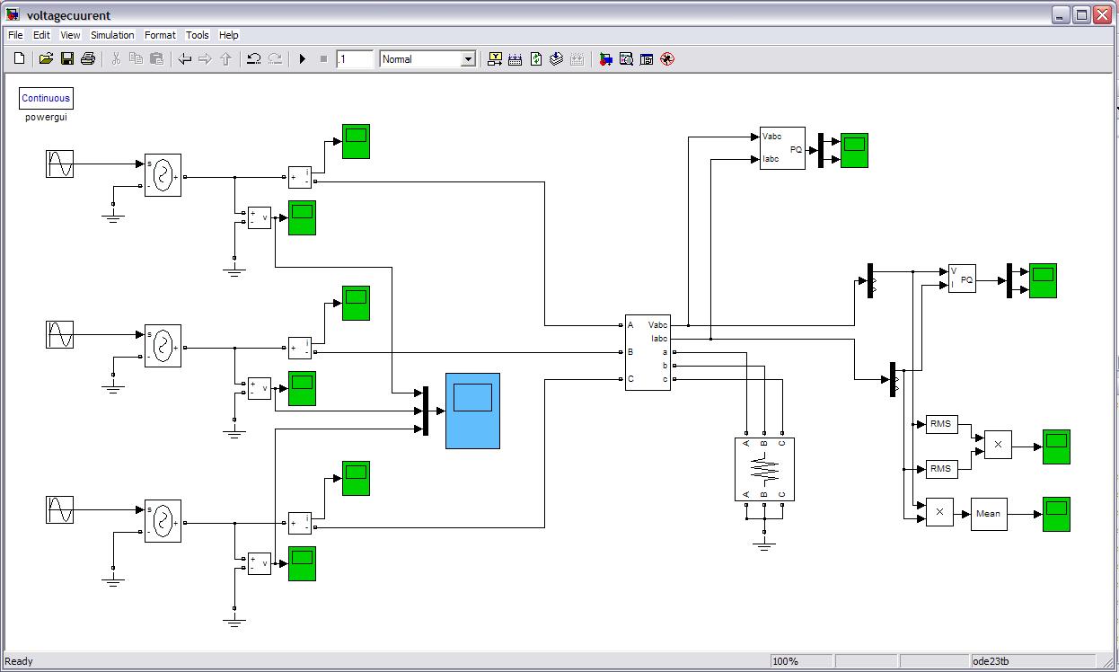
اندازه گیری توان در یک سیستم سه فاز به روش های مختلف
در این جا یک سیستم سه فاز بوسیله منابع وابسته شبیه سازی شده است. توان در این سیستم به سه روش مختلف اندازه گیری شده که هر سه معادل هم می باشند. توان لحظه ای تکفاز در اسکوپ پایین یعنی دقیقا قبل از بلوک متوسط گیر نشان داده شده است که همانطور که مشخص است به صورت سینوسی با مقدار پیک تا پیک 10 در بالای محور می باشد. که اگر متوسط آن را بگیریم مقدار آن برابر 5 خواهد بود که توان یک فاز را نشان می دهد.
دریافت فایل شبیه سازی
حجم: 60.9 کیلوبایت




سلام مهندس من با متلب 2010 کار میکنم bus bar برای اتصالات سیمولینک قدرت از کدام لینک پیدا کنم bus هایsignal routingبه سیستم قدرت وصل نمی شن با تشکر